GH卧式三相标准型(刹车)减速马达
GH系列卧式齿轮减速马达
语言
蜗轮蜗杆减速机的核心优势解析
士元蜗轮蜗杆减速机在多个方面展现出显著优势,使其在特定应用场景中具有较强的竞争力。
结构紧凑,空间适应性强 :采用蜗轮蜗杆传动方式,无论是小速比型号(如减速比5的RV蜗轮减速机)还是其他规格,整体体积相对较小,便于在有限的安装空间内集成,适用于小型机械和空间受限的工业生产线。
传动平稳,噪音低 :得益于蜗轮蜗杆传动的特性,齿面相对滑动速度低,传动过程中产生的冲击和振动较小,能有效降低噪音,提高设备运行的稳定性和可靠性,这一特点使其在对运行环境要求较高的场合也能适用。
高减速比,满足多种需求 :可实现较大的单级减速比,能满足将高速运动转换为低速大扭矩输出的需求,并且与R系列组合还能得到更大的速比,适用范围进一步扩大。
自锁特性,保障安全 :在特定条件下具备自锁功能,能够防止负载下滑,对于提升设备、自动门等对安全性有较高要求的设备来说,这一特性至关重要。
安装与输入方式灵活多样 :安装方式包括底脚安装、空心轴安装、法兰安装、扭力臂安装、小法兰安装等;输入方式有电机直联、电机皮带联接或输入轴、联接法兰输入,可与各类减速器及配置各类型电机驱动,形成机电一体化,更省空间。

蜗轮蜗杆减速机的主要劣势分析
尽管士元蜗轮蜗杆减速机优势明显,但也存在一些固有的劣势,在实际应用中需要加以关注和应对。
传动效率较低 :与齿轮减速机相比,其传动效率通常在60%至70%,传递相同功率时能量消耗更多,可能导致运行成本增加,同时发热量大,需要采取有效的散热措施。
存在磨损问题 :齿面间的相对滑动在润滑不足或重载情况下,容易导致快速磨损,进而影响传动精度和设备寿命,因此需要定期检查和维护。
润滑要求较高 :对润滑油的选择和维护有较高要求,不良的润滑会加剧磨损和发热,甚至引发故障,所以必须定期检查和更换润滑油,确保油质和清洁。

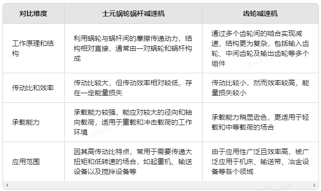
蜗轮蜗杆减速机与齿轮减速机的差异比较
为了更清晰地认识士元蜗轮蜗杆减速机,将其与齿轮减速机在多个维度进行对比分析。
